| 品牌 | Acrel/安科瑞 | 产地 | 国产 |
|---|---|---|---|
| 加工定制 | 否 |
15分钟冻结功能,动态调整电价物联网仪表
安科瑞 刘秋霞
1、15分钟冻结功能,动态调整电价物联网仪表概述
ADW300A 无线计量仪表主要用于计量低压网络的三相有功电能,具有体积小、精度高、功能丰富等优点,并 且可选通讯方式多,可支持 RS485 通讯和 Lora&LoraWAN、4G、wifi 等无线通讯方式,增加了外置互感器的电流 采样模式,从而方便用户在不同场合进行安装使用。可灵活安装于配电箱内,实现对不同区域和不同负荷的分项 电能计量、运维监管或电力监控等需求。
2、为什么要15分钟冻结功能
2.1核心内容:15分钟一个电价,告别固定峰谷
新规明确,直接参与电力市场交易的工商业用户,不再执行政府规定的固定分时电价水平和时段,电力现货市场交易短可每15分钟更新一次,一天24小时被划分为96个时间节点,每个节点对应独立电价,电价波动由市场供需决定。
2.2核心影响:企业用电成本从“可计算"变“难预测"
受冲击的两类群体,一是实体制造业企业,用电成本从原本可准确核算的“计算题",变成了难度的“预测题";二是工商业储能电站投资方与运营商,以往“谷电储、峰电放"的简单盈利逻辑被打破,高峰时段、电价价差均无法提前确定,投资风险大幅提升。
2.3企业应对关键:准确计量+合规接入
面对新政,企业需做好三点核心应对:一是实现15分钟级用电数据记录(96点分时计量),传统月结、小时级计量已失效;二是接入河南新型电力负荷管理系统,完成负荷在线监测,满足市场交易合规要求;三是适配全新电费结算逻辑,明确输配电价、上网电价等核算方式的调整,避免结算亏损。
值得警惕的是,若企业使用的老电表不具备“15分钟冻结计量"功能,无法准确记录高价时段用电量,结算时系统可能按该时段或平均价估算,这中间的差价,足以让一笔订单由盈转亏。
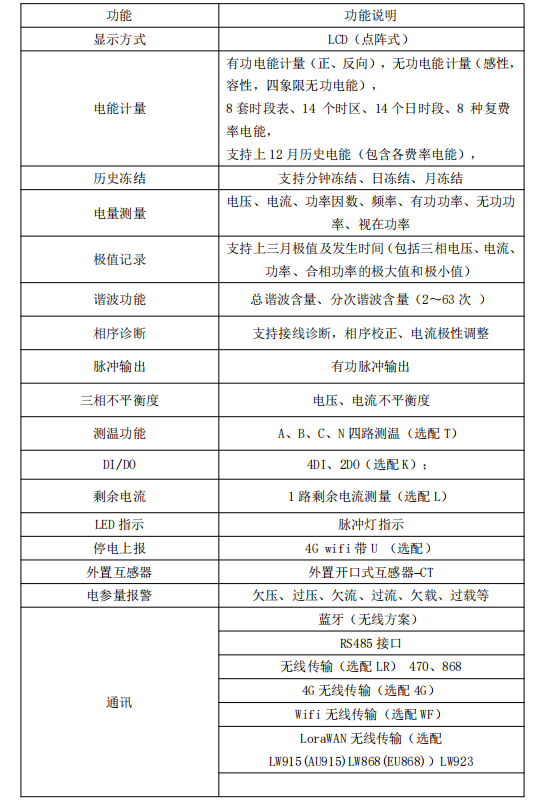
3、功能特点

4、安科瑞智能电表解决方案
安科瑞智能电表,以三大核心硬核功能破局企业用电管理痛点,准确适配电力新政,成为企业合规增效的核心利器!15分钟数据冻结,准确捕捉每一度电的动态,数据可追溯、可核查,筑牢合规入市基础;双向计量技术,准确计量电能往来,适配光伏并网等多元场景,让收益核算误差小;预付费管理模式,一键实现先缴费后用电,杜绝欠费风险,告别人工催缴的耗时耗力,大幅降低运维成本。
从工厂关口的准确计量,到光伏并网的收益管控;从公寓租户的便捷计费,到园区总表的全局统筹,安科瑞智能电表可灵活组合、定制适配,无需复杂改造即可快速落地。面对波动多变的电价市场,它能帮助企业准确把控用电负荷、精细化核算成本、清晰锁定收益,真正实现用电管理由“被动应对"向“主动掌控"转变,让企业在电力管理中省时、省力、省心,稳稳守住成本底线、提升盈利空间。

15分钟冻结功能,动态调整电价物联网仪表
187+6150
=8201